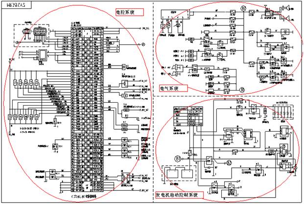
挖掘機電控系統原理與維修資料

1、中型挖掘機使用的控制器和顯示屏:
|
機型 |
控制器 |
顯示屏 |
備注 |
|
SY205/215C8M2K |
KC-MB-10-005C |
OPUS46 |
量產 |
|
SY215C9M2K |
KC-MB-10-008B |
OPUS46 |
量產 |
|
SY235C8I2K |
KC-MB-10-011/012 |
OPUS46 |
量產 |
|
SY225/235C9I2K |
KC-MB-10-015 |
OPUS46 |
量產 |
|
SY265C9I2K |
自主控制(三一可組態液壓控制器SEHC-AB3WⅡ(SY265C9I) |
三一顯示器SECD-5I(SY265C9I2K) |
小批 |
|
SY285C9I2K |
川崎控制 |
OPUS46 |
量產 |
|
SY305C8I2K |
自主控制(三一可組態液壓控制器SEHC-AB3WⅡSY(SY305C9I) |
三一顯示器SECD-5I(SY305C9I2K) |
樣機試裝 |
|
SY335C8I2K |
自主控制(三一可組態液壓控制器SEHC-AB3WⅡ(SY335C8I2K) |
三一顯示器SECD-5I(SY335C8I2K) |
量產 |
|
SY335C9I2K |
自主控制(三一可組態液壓控制器SEHC-AB3WⅡ(SY335C9I2K) |
三一顯示器SECD-5I(SY335C9I2K) |
量產 |
2、控制器和顯示屏的情況
全面推行三一自主控制器和5I顯示屏,德國替代屏、日本顯示屏,有望在11年切換掉德國屏(因為德國屏故障率太高)
2.1 SY225、SY235C、285C全部切換為三一自主控制器和自主5I顯示屏,顯示屏外觀和現在SY335C一樣,SY235已經小批試裝70多臺。
2.2 SY205、SY215C機型試裝三一自主控制器和自主5I顯示屏,小批投入市場。
2.3 小批裝配三一華興自主研制,與德國屏功能一摸一樣的顯示屏(我們稱其為“德國替代屏”) , 在SY205、SY215C9上與川崎控制器配套使用,與德國屏的區別就是少個旋鈕,其他功能和按鍵一樣,與所有的德國屏具有通用性,在10年已經試裝50臺,投入市場;
2.4 開發日本顯示屏,在SY205、SY215C9挖掘機上,與川崎控制器配套使用,與德國屏具有通用性,取代現有德國屏。上半年將投入市場。

二、挖掘機電氣部件不同:
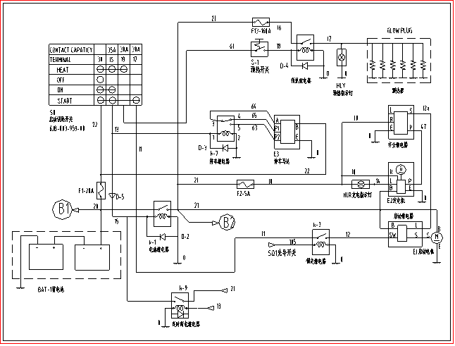
1、20T川崎控制器挖掘機上添加停車熄火延時功能:
為了消除熄火產生的大浪涌,保護電器元器件壽命,在熄火控制回路添加了發動機停車延時斷電功能。關斷鑰匙后,延時5S斷電,顯示屏熄滅,消除停車產生的大浪涌

注:熄火延時繼電器和普通繼電器接插件一樣,線圈電源正負級方向相反,在維修時一定不能相互對調使用

2、挖掘機C8與C9先導控制不同
由于液壓方面先導閥塊的位置和順序發生了變化:
9個先導壓力傳感器位置由主閥上面移到駕駛室后面,如圖所示。由于先導管路順序發生了變化,所以電氣系統9個壓力傳感器線束走向和連接順序也進行變化,先導線束從左側立板處分出,直接拉到先導閥塊處。但是同樣保證每個動作壓力傳感器信號號碼和C8M一樣,

例如:SY215C9M挖掘機使用了9個5MPa(50ba)壓力傳感器用于先導控制,
9個先導壓力傳感器,從左側立板方向到挖掘機左側方向順序分別為(如圖):動臂下降壓力傳感器,信號線為207號線 鏟斗卸載壓力傳感器,信號線為204;鏟斗挖掘壓力傳感器,信號線為205; 動臂提升壓力傳感器,信號線為206 ; 左行走壓力傳感器線號為:200; 右行走壓力傳感器,信號線為201; 小臂挖掘壓力傳感器,信號線為203; 小臂卸載壓力傳感器,信號線為202; 回轉壓力傳感器,信號線為208

3、挖掘機C9與C8的電磁閥安裝不同
由于八聯電磁閥塊的位置由主閥后移動到左側立板上,所以電氣系統八聯電磁閥控制線走向也發生了變化,從左側立板處電磁閥安裝下方直接引出電磁閥導線,順序和線號功能都與C8M一樣。

例如: SY215C9M挖掘機八聯閥塊共有4個電磁閥和4個比例電磁閥,暫時使用了2個電磁閥(高低速行走切換和先導電磁閥),2個電磁閥作為備用,4個比例電磁閥分別是:回轉優先、鏟斗合流、動臂優先1、2、前泵、后泵比例電磁閥:
VA1:二次增壓電磁閥(605)
VA2:高速行走電磁閥(607)
VA3:動臂優先-1-比例電磁閥(602)
VA4:回轉優先比例電磁閥(608)
VA5:鏟斗合流比例電磁閥(604)
VA6:動臂優先-2-比例電磁閥
VA7:先導壓力電磁閥(606)
VA8:備用(609)

4、把20T川崎控制器標定器接插頭固定到駕駛室立板上,用蓋子蓋住。

5、在SY205、215C9M上安裝五十鈴一樣的熄火裝置

6、線夾全部更換為新型線夾,固定接插件,減少線束磨損故障

例如:動臂燈線、車身線束上


7、挖掘機線束
為了降低故障率,提高產品質量和效率,對線束布局和走向進行了更改,實現整體吊裝線束,對功能和每根線號功能都沒有發生
7.1 減少了保險盒線束和繼電器線束,與駕駛室線束在一起。
7.2 保證拆裝駕駛室時,不用拆下駕駛室電氣安裝板上電氣元器件導線,在C9機上實施車身線束和駕駛室線束在駕駛室后蓋板內對接。如果需要更換或者起吊駕駛室時,只需把駕駛室后蓋板內6個對接接插件即。實現了駕駛室整體吊裝,提高拆裝駕駛室方便性和簡單性。

8、各檔轉速檢測標準與C8一樣:
|
序號 |
模式 |
轉速( rpm) | ||||
|
205/215 |
225/235 |
265 |
285 |
335 |
||
|
1 |
H模式 |
2200 + 50 |
2350±50 |
2200±10 |
2240 + 50 |
2220±10 |
|
2 |
S模式 |
2150 + 50 |
2250±50 |
2100±10 |
2180 + 50 |
2150±10 |
|
3 |
B模式 |
2150 + 50 |
2250±50 |
2100±10 |
2180 + 50 |
2150±10 |
|
4 |
L模式 |
1950 + 50 |
2000±50 |
2000±10 |
1950+50 |
2100±10 |
|
5 |
A/I模式 |
1400±50 |
1400±50 |
1400±10 |
1400±50 |
1400±10 |