康明斯QST30柴油發動機燃油系統 - 概述
康明斯QST30柴油發動機燃油噴油泵:
Bosch® 噴油泵的大修或標定工作必須由有資質的人員使用適合的專用設備,在 Bosch® 授權的工廠內進行。然而,可在不影響標定的情況下,對這些泵進行一些外部維修工作。本節對這些維修進行了介紹。
維修任何燃油系統時,清潔度至為重要。在開始維修以前,用經認可的溶劑徹底清洗所有有關的零件,然后用壓縮空氣吹干。
Bosch® 噴油泵以凸輪軸轉速(曲軸轉速的一半)旋轉。噴油泵(不是發動機)每旋轉 360 度,就會使正時片返回到正時銷口的中心,并且使噴油泵返回到正確的正時狀態。只要正時銷和正時片接合,噴油泵就會得到正確正時,以進行安裝。
Bosch® 工廠將噴油泵的內部正時設置了一個偏差,以補償發動機的 “V” 形配置。兩個噴油泵都是在右排 1 號氣缸處在規定的發動機正時時安裝。
噴油泵 - 識別:
QST30 發動機系列采用四種不同類型的 Bosch® 噴油泵。這些泵的差異體現在驅動系統、調速器類型和應用方面。
P8500 開式驅動(或底座安裝式)
P7100 凸緣安裝式
P8500 凸緣安裝式
RP39 凸緣安裝式。
所有這三種類型均為直列式配置。所有這三種類型都配有一個用于低壓供油的機械輸油泵,可進行手動加注。所有這三種類型都采用一個溢流閥(或減壓閥)保持噴油泵油道正確的燃油壓力。每個發動機需要兩臺噴油泵(相同類型),每排一臺。
Bosch® P8500 噴油泵
兩種類型的 P8500 噴油泵都具有以下特點:
內部部件相同。
電子噴油泵調節器只能控制燃油供應。
燃油切斷功能是通過內置于燃油傳輸連接塊(歧管)的快速重啟式切斷閥總成完成的。

P8500 開式驅動(或底座安裝式)噴油泵
安裝在 1997 年 8 月之前制造的發電機組及發電機驅動用發動機上。
它利用暴露的柔性聯軸節將泵驅動軸連至發動機齒輪系。
燃油泵的機油供應是通過一條連接發動機缸體主油道和噴油泵殼體的管路完成的。
注: 這類噴油泵的替換產品帶有由 Bosch® 安裝的開式驅動聯軸節。在事先沒有咨詢 Bosch® ADS 店的情況下,不要試圖拆卸開式驅動聯軸節。

Bosch® P8500 凸緣安裝式噴油泵
安裝在從 1997 年 8 月開始制造的發電機組及發電機驅動用發動機上。
它利用全封閉式花鍵驅動總成將泵驅動軸連至發動機齒輪系。
燃油泵的機油供應和回油是通過凸緣安裝式驅動室中的一條鉆孔油道完成的。
Bosch® P7100 凸緣安裝式噴油泵
安裝在從 2000 年 2 月開始制造的發電機組/發電機驅動用發動機上(僅G1 和 G2 等級)。
其特性同 P8500 凸緣安裝式噴油泵。

Bosch® RP39 噴油泵具有以下特性:
Bosch® P39 噴油泵
僅安裝在 QST30 工業用發動機上
內部部件類似于 P8500 噴油泵,但燃油容量增大
僅采用前文提到的凸緣安裝式驅動系統
電子噴油泵調節器控制燃油供應和噴油正時。
左右兩排 1 號氣缸都需要使用 Bosch® “NBF” 噴油器。
采用 Bosch® “EHAB” 裝置取代快速重啟式切斷閥總成,控制燃油供應?!癊HAB” 裝置安裝在噴油泵殼體外部。
康明斯QST30柴油發動機燃油系統安裝建議
安裝出版物:
下列出版物提供了康明斯發動機公司認可的燃油系統安裝建議,可供參考:
《汽車安裝建議(燃油系統)》(公告號 3382707)
請與最近的康明斯特約維修站聯系,索取燃油系統技術規范,以及發動機數據表中適合于您的發動機和應用類型的使用要求。

頂置燃油箱要求:
如果燃油濾清器低于燃油泵,在濾清器出口燃油管中安裝一個單向閥。參考《安裝建議》。燃油濾清器出口側的單向閥防止齒輪泵中的燃油在拆卸濾清器時回流。在燃油濾清器與燃油箱之間安裝一個燃油切斷閥。
|
如果燃油管中未安裝單向閥,頂置油箱可能會在更換燃油濾清器時出現回流。燃油出的燃油可能招致火災并污染環境。 |
|
燃油是易燃物。當進行燃油系統的操作時,一定要使香煙、明火、指示燈、電弧設備以及開關遠離工作區,并且還要在工作區配備通風設備,以減少發生嚴重的人身傷害甚至死亡的可能性。 |

燃油建議:
康明斯柴油發動機已經發展到可以使用高熱值、成本普遍降低的 2 號柴油。當使用 1 號燃油或符合以下技術規范的其它燃油時,康明斯柴油發動機也可取得令人滿意效果。有關更詳細的燃油建議,請參考《康明斯發動機燃油》(公告號 3379001)。
|
推薦燃油特性: | |
|
粘度 (ASTM D-445) |
40°C [104°F] 下為 1.3 到 5.8 cSt(每秒 1.3 到 5.8 mm²)。 |
|
十六烷值(ASTM D-613) |
十六烷值最低應為 40;在寒冷天氣或長時間低負載運行條件下,應使用十六烷值較高的燃油。 |
|
含硫量(ASTM D-129 或 1552) |
不得超過 0.5%(質量比)。 |
|
水和沉積物 (ASTM D-1796) |
不得超過 0.05%(體積百分比)。 |
|
殘余積碳(Ransbottom ASTM D-524 或 D-189) |
在占質量 10% 的殘留物中殘碳不得超過 0.35%(質量比)。 |
|
閃點 (ASTM D-93) |
52°C [125°F](最低)。某些船用發動機需要更高的閃點。 |
|
密度 (ASTM D-287) |
16°C [61°F] 下為 -1 到 6°C [30 到 43°F] A.P.I.(比重為 0.816 到 0.876)。 |
|
濁點 (ASTM D-97) |
5.6°C [10°F](低于預期工作的最低溫度)。 |
|
活性硫-銅條腐蝕 (ASTM D-130) |
50°C [122°F] 下 3 小時后,不得超過第 2 級。 |
|
灰分 (ASTM D-482) |
不得超過 0.02%(質量百分比)。 |
|
分餾 (ASTM D-86) |
分餾曲線應平滑并且連續在低于 360°C [680°F] 時,應至少有 90% 的燃油蒸發。全部燃油應在 385°C [725°F] 以下的溫度, 蒸發。 |
康明斯QST30柴油發動機噴油器和燃油管路 - 綜述
噴油器
噴油器 - NBF
燃油管線布置
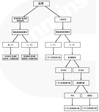
QST30 可選用四種燃油布置方案:其中四種為工業應用,兩種為發電機組/發電機驅動應用。這六種選擇方案使用兩到三個燃油歧管,并且可以使用燃油連接塊。由于燃油濾清器、回油管和集油槽不同的安裝位置需要使用不同的低壓管路,提供這些燃油布置方案是必要的。
工業用
提到的前四種燃油布置方案屬于工業用配置。工業用配置采用很多不同的燃油連接塊組合,這些連接塊組合可以使用分離式和組合式濾清器座。分離式濾清器座使每排的燃油能夠在濾清器座內保持分離。組合式濾清器座使發動機兩排的燃油能夠在濾清器座內混合。
此外,工業用配置還采用一個電磁閥操作的燃油控制閥,稱作 “EHAB。”EHAB 燃油布置如圖所示。
1. EHAB 進口 (T)
2. EHAB 出口 (FP)
3. EHAB 噴油泵進口 (Fi)
4. EHAB 噴油泵溢流口 (ÜV)。
發電機組/發電機驅動
提到的后兩種燃油布置方案屬于發電機組/發電機驅動用配置。
發電機組/發電機驅動燃油布置方案僅采用分離式燃油濾清器座(如下圖所示)。分離式燃油濾清器座可以在燃油濾清器座中使用兩個減壓閥。這可防止在發動機停機期間,機械輸油泵在燃油切斷閥閉合時繼續積聚壓力,導致燃油濾清器密封件故障。此外,發動機傳遞的熱量會使燃油膨脹,壓力增大,因而必須使用減壓閥。
1. 單向閥。

1卡子2管塞堵,3外螺紋接頭,4六角頭螺栓,5外螺紋接頭,6燃油歧管,7燃油歧管,8鼓形管接頭螺釘,9安裝隔套,10安裝隔套,11鼓形管接頭螺釘,12燃油回油管,13燃油回油管,14燃油回油管,15六角頭螺栓,16六角頭螺栓,17六角頭螺栓,18正六角螺母,19密封墊圈,20鼓形管接頭螺釘,21密封墊圈,22鼓形管接頭螺釘,23燃油回油管,24柔性軟管,25卡子,26鼓形管接頭螺釘,27柔性軟管,28柔性軟管,29燃油回油管,30燃油回油管,31卡子,32錐形墊圈,33柔性軟管,34卡子。
這是有關不同燃油布置部件的常見簡圖。雖然該簡圖提供了所有燃油布置方案的常見布置,但并非所有燃油布置方案都包含這些零件。

參考以上的流程圖,確定適合具體應用的燃油布置方案。

1右排歧管(零件號 3094906),2流至 EHAB 進口的燃油(抽吸未經過濾的燃油),3自右排噴油器回油管和噴油泵溢流管/EHAB(兩條管路)的回油,4自左排燃油歧管(右排供油)的燃油(抽吸未經過濾的燃油),5流至左排燃油歧管(自右排回油)的燃油,6自濾清器和左排燃油歧管的燃油(經過濾的增壓燃油),7流至左排燃油歧管(未經過濾的增壓燃油)和濾清器的燃油,8自輸油泵的燃油(未經過濾的增壓燃油),9流至噴油泵進口/EHAB 的燃油(經過濾的增壓燃油)。
1 號工業用選擇方案:部件和端口識別。

1 號工業用選擇方案
1左排歧管(零件號 3094772),2流至 EHAB 進口(左排供油)的燃油(抽吸未經過濾的燃油),3流至右排燃油歧管(右排供油)的燃油(抽吸未經過濾的燃油),4自油箱/粗濾器的供油(抽吸未經過濾的燃油),5自右排燃油歧管(右排回油)流入的燃油,6流至供油箱的燃油(回油),7自左排 EHAB/噴油泵溢流管和噴油器回油管(兩條管路)的回油。
1 號工業用選擇方案
1左排燃油歧管(零件號 3094773),2自燃油濾清器流入的燃油(經過濾的增壓燃油),3流至燃油濾清器的燃油(未經過濾的增壓燃油),4流至右排燃油歧管的燃油 (經過濾的增壓燃油),5自右排燃油歧管流入的燃油(未經過濾的增壓燃油),6自左排輸油泵流入的燃油(未經過濾的增壓燃油),7流至 EHAB/噴油泵進口的燃油(經過濾的增壓燃油)。
2 號工業用選擇方案:部件和端口識別。
1右排燃油歧管(零件號 3094774),2自左排燃油連接塊流入的燃油(抽吸未經過濾的燃油),3至左排燃油連接塊的回油,4自右排噴油器回油管和噴油泵溢流管/EHAB(兩條管路)的回油,5流至 EHAB 的燃油(抽吸未經過濾的燃油),6自左排燃油歧管流入的燃油(經過濾的增壓燃油),7流至左排燃油歧管的燃油(未經過濾的增壓燃油),8自輸油泵流入的燃油(未經過濾的增壓燃油),10流至 EHAB/噴油泵進口的燃油(經過濾的增壓燃油),
插入。
2 號工業用選擇方案
1左排燃油歧管(零件號 3094772),2流至 EHAB 進口的燃油(抽吸未經過濾的燃油),3流至右排燃油歧管(右排供油)的燃油(抽吸未經過濾的燃油),4自燃油箱/粗濾器的供油進口(抽吸未經過濾的燃油),5自右排燃油歧管的燃油(回油),6流至供油箱的燃油(回油),7自噴油器回油管/EHAB 溢流管流入的燃油。
2 號工業用選擇方案
1左排歧管(零件號 3094773),2流至燃油濾清器的燃油(未經過濾的增壓燃油),3自燃油濾清器流入的燃油(經過濾的增壓燃油),4自右排燃油歧管流入的燃油(未經過濾的增壓燃油),5流至右排燃油歧管的燃油 (經過濾的增壓燃油),6流至 EHAB/噴油泵進口的燃油(經過濾的增壓燃油),7自輸油泵流入的燃油(未經過濾的增壓燃油)。
3 號工業用選擇方案:部件和端口識別
1左排燃油歧管(零件號 3092086),2流至 EHAB 進口的燃油(抽吸未經過濾的燃油),3自輸油泵出口流入的燃油(未經過濾的增壓燃油),4右排燃油供油口(燃油從右排燃油連接塊流出)(抽吸未過濾的燃油),5自油箱/粗濾器的供油進口,6流至供油箱的燃油(回油),7自右排燃油連接塊的回油,8自噴油泵/EHAB 溢流管和噴油器回油管的回油,9流至后燃油濾清器的燃油(未經過濾的增壓燃油)。10自后燃油濾清器的燃油(經過濾的增壓燃油),11流至噴油泵進口 (EHAB) 的燃油(經過濾的增壓燃油)。
3 號工業用選擇方案
1右排歧管(零件號 3092087),2流至 EHAB 進口的燃油(抽吸未經過濾的燃油),3自左排燃油連接塊的燃油(供油)(抽吸未經過濾的燃油),4至左排燃油連接塊的回油,5自右排 EHAB/溢流管和右排噴油器回油管的燃油(回油)。
4 號工業用選擇方案:部件和端口識別
1右排燃油歧管(零件號 3094906),2流至 EHAB 進口的燃油(抽吸未經過濾的燃油),3自噴油器回油管和噴油泵溢流管/EHAB(兩條管路)的回油管,4自左排燃油歧管(右排燃油供油)的燃油(抽吸未經過濾的燃油),5流至左排燃油歧管(回油)的燃油,6自濾清器和左排燃油歧管的燃油(經過濾的增壓燃油),7流至左排燃油歧管(未經過濾的增壓燃油)和濾清器的燃油,8自輸油泵的燃油(未經過濾的增壓燃油),9流至噴油泵進口/EHAB 的燃油(經過濾的增壓燃油)。
4 號工業用選擇方案
1左排燃油歧管(零件號 3094772),2流至 EHAB 進口的燃油(抽吸未經過濾的燃油),3流至右排燃油歧管(右排供油)的燃油(抽吸未經過濾的燃油),4自油箱/粗濾器的供油進口,5自右排燃油歧管流入的燃油(回油),6流至供油箱的燃油(回油),7自 EHAB/噴油泵溢流管和噴油器回油管(兩條管路)的回油。
4 號工業用選擇方案
1左排燃油歧管(零件號 3094773),2流至濾清器進口的燃油(未經過濾的增壓燃油)。3自燃油濾清器出口的燃油(經過濾的增壓燃油),4自右排燃油歧管的燃油 (未經過濾的增壓燃油),5流至右排燃油歧管的燃油(經過濾的增壓燃油),6流至 EHAB/噴油泵進口的燃油(經過濾的增壓燃油)。7自輸油泵的燃油(未經過濾的增壓燃油)。
發電機組/發電機驅動用 1 號選擇方案:部件和端口識別
1左排燃油歧管(零件號 3094153),2流至輸油泵的燃油(抽吸未經過濾的燃油),3自輸油泵流入的燃油(未經過濾的增壓燃油),4自供油箱流入的燃油(抽吸未經過濾的燃油),5流至右排燃油歧管(右排供油)的燃油(抽吸未經過濾的燃油),6流至供油箱的燃油(回油),7自右排燃油歧管的燃油(回油),8自噴油器回油管和噴油泵溢流管(一條管路)的回油(自 3094175),9流至后燃油濾清器的燃油(未經過濾的增壓燃油),10自后燃油濾清器流入的燃油(經過濾的增壓燃油),11流至左排噴油泵的燃油(經過濾的增壓燃油)。
發電機組/發電機驅動用 1 號選擇方案
1左排燃油連接塊(零件號 3094175),2燃油噴油泵溢流閥的燃油(回油),3自左排噴油器回油管的燃油,4至左排燃油歧管的回油,5插入